招生就业
来源: 日期:2026-03-15点击:
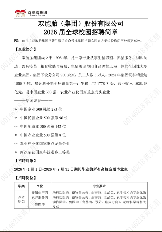
单位性质:个体工商户
单位行业:农、林、牧、渔业
单位规模:10000人以上
宣讲时间:2026-03-17 19:00-21:00(周二)
举办地点:荣昌校区第五教学楼5107报告厅
宣讲学校:西南大学
宣讲类别:线下宣讲会
简历投递邮箱:hu***************m(登录后查看联系方式)
招聘部门电话:181****6043(登录后查看联系方式)
上一篇:HKC惠科集团-2026春季校园招聘会
下一篇:广东军辉达进出口贸易有限公司空中宣讲会
地址:重庆市北碚区天生路2号
邮编:400716
电话:023-68251249
西南大学资源环境学院
西大资环研究生会
青听资环
西大资环B站
版权所有 @2022西南大学资源环境学院